HB저축은행
예금상품
입출금 상품
보통예금
비대면 보통예금
기업자유예금
목돈마련 상품
정기적금
비대면 정기적금
목돈운용 상품
정기예금
회전정기예금
6개월 회전정기예금
비대면 정기예금
비대면 회전정기예금
비대면 6개월 회전정기예금
절세혜택
비과세종합저축
비대면 회전정기예금
매회전주기(12개월)마다 자동회전하는 변동금리형 정기예금
자세히 보기
대출상품
담보대출 상품
담보대출
HB뉴비즈론
HB뉴커머셜론
HB오토론
예적금 담보대출
예적금 담보대출
대출지원
본인인증 (신용조회동의)
온라인서류제출
금리인하요구권 신청
대출 청약철회 신청
상품공시
이용메뉴얼
예금상품
대출상품
수수료 안내
고객센터
이용안내
비대면서비스 이용안내
예금이자 계산기
대출 가이드
대출이자 계산기
타행자동이체 출금 우선순위 안내
상속 금융재산 인출 안내
고객지원
상담전화 안내
보안프로그램 설치안내
공동인증센터
소식/자료
공지사항
자주하는 질문
서식자료
민원신청
전자민원 신청
고객의 소리
소비자보호
금융소비자보호
금융소비자보호 체계
채무조정 지원제도 안내
개인채무자보호 안내
채권추심 직원조회
비대면 금융사고 책임분담기준 안내
금융소비자 공시
금융소비자 공시
전기통신금융사기 공시
금융소비자 가이드
금융생활 가이드
금융사기 유의사항 안내
피싱/파밍 주의 안내
금융사기예방법
금융소비자의 권리
위법계약해지권 안내
자료열람요구권 안내
청약철회권 안내
민원사무편람
개인정보보호
고객권리안내문
개인정보처리방침
위탁업체 및 제공업체 현황
신용정보 활용체제
본인정보이용제공조회
영상정보 처리기기 운영관리방침
예금자보호안내
예금자보호법 안내
보호금융상품등록부
은행안내
은행소개
CEO 인사말
연혁
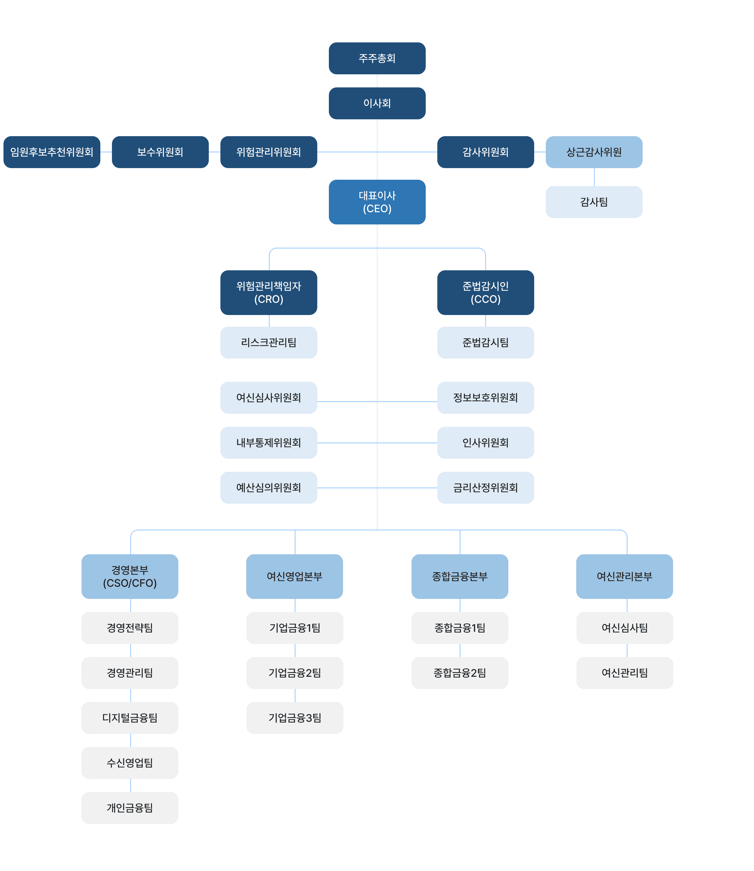
조직도
경영공시
요약 공시
수시 공시
결산 공시
영업점안내
영업점 안내
인터넷뱅킹
은행안내
은행소개
조직도
조직도